Zeus RH Recruitment Platform - Case Study
Zeus RH recruitment platform hero
Human Resources

Zeus RH Platform.

Modernize a dated HR platform so candidates and employers trust it enough to purchase tests and build digital CVs.
Client
Zeus RH
Project type
Recruitment Web Platform Redesign
Project Focus
Clearer test discovery and faster checkout
Impact Area
Candidate + Employer Conversion

Overview

Zeus RH connects companies with qualified candidates and sells competency tests plus digital CV creation to candidates and employers.

Previous Situation

The legacy website felt outdated and unclear, which hurt trust and made it difficult for users to understand or purchase services.
Zeus RH platform overview
Zeus RH

Zeus RH is the meeting point between companies and people who want to grow professionally and personally. Best of all: there is no cost to start.

The Challenge

Two audiences needed distinct journeys, a large catalog of tests required simplification, and the checkout flow had to be condensed to reduce drop-off.

Our Approach

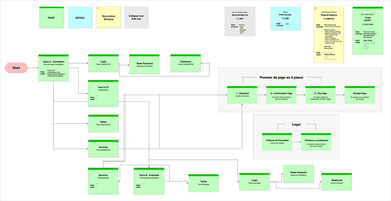
We ran deep discovery to map mission, products, and user types, then built user flows, information architecture, and wireframes before iterative usability testing.
Candidate home wireframe
Employer home wireframe

Research & Discovery

Interviews showed that people needed quick guidance on which test to choose and clearer explanations of outcomes. We condensed copy, created 1-minute explainers, and planned visual cues to reduce decision fatigue.
User flows

The Solution

A new, professional design with role-based entry points, a structured test catalog with Pro, Premium, and Plus bundles, and a low-click checkout tied to remarketing flows for follow-up. Performance tuning reduced load time to 0.4s.

Typography & Colors

We chose this typeface for its clarity and professional tone.
Aa

Roboto

Primary

HEX: #001258

Secondary

HEX: #0064FF

Tertiary

HEX: #5073FF

Accent One

HEX: #B9E5FB

Accent Two

HEX: #3BFFFE

Regular

ABCDEFGHIJKLMNOPQRSTUVWXYZ

abcdefghijklmnopqrstuvwxyz

0123456789+@#$%^&*[]{}<>

Bold

ABCDEFGHIJKLMNOPQRSTUVWXYZ

abcdefghijklmnopqrstuvwxyz

0123456789+@#$%^&*[]{}<>

Custom Illustrations

No AI, strictly traditional human tracing

Checkout step two
Checkout step three
Checkout summary
human resources platform
human resources platform
human resources platform
human resources platform
human resources platform
human resources platform
human resources platform
human resources platform
Zeus RH user flows
User Flows

Two audiences, one clear journey.

Role-based paths for candidates and employers.

We built distinct entry points for candidates and employers so each audience sees only the services that matter to them.

Zeus RH information architecture
User Journey Simplified

Complex catalog, simple choices.

Shorter paths from test discovery to checkout.

We reduced long descriptions into concise cards, added 1-minute explainer videos, and grouped tests into Pro, Premium, and Plus bundles so users could decide faster.

Zeus RH checkout flow
Checkout Process

Fewer clicks, higher conversion.

Checkout reduced to 3 steps.

We streamlined the checkout and connected purchases to remarketing flows, which helped increase test sales by 27%.

Impact & Results

Results that Built Trust.

Higher traffic, faster performance, and more conversions.
+47%
Site Visits
-87%
Load Time
+82%
Digital CVs
+27%
Test Sales

Well-Structured Navigation

Helps users discover and understand new concepts more efficiently

platform flows
Checkout Lift

Sales increase after optimization

0

%

Load Time

New homepage load time

0

sec

Digital CVs

Increase in CV creation

0

%

UI Built for Both Audiences

Candidate and employer experiences across the platform.

Candidate services catalog
Employer services catalog
Custom illustration for guidance
Custom illustration for confirmation
Custom illustration for confirmation
Custom illustration for confirmation
What they said
"The new platform finally reflects the trust we needed to attract both candidates and employers."
Ricardo Martínez - Zeus RH User

Ricardo Martínez

Zeus RH User

Message: Alone you move fast — together with experts you move further.